水利部科技推广中心正式发布《2022年度水利先进实用技术重点推广指导目录》,Porncams
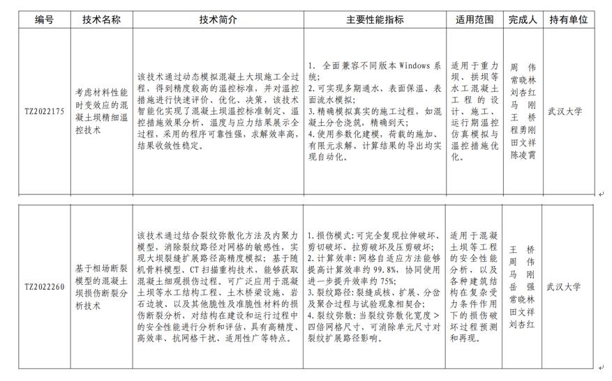
高坝结构课题组完成的2项关键技术成果《考虑材料性能时变效应的混凝土坝精细温控技术》、《基于相场断裂模型的混凝土坝损伤断裂分析技术》成功入选。
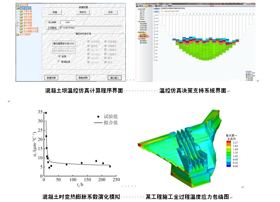
考虑材料性能时变效应的混凝土坝精细温控技术能动态模拟混凝土大坝施工全过程,得到精度较高的温控标准,并能对温控措施进行快速评价、优化、决策。该技术采用非线性本构模型,精确模拟混凝土的热、力学演化过程,如水化热、温升、徐变、自生体积变形等,可实现对大坝施工期和运行期全过程混凝土温度及温度应力的动态仿真分析,能较为全面的涵盖施工过程中的温控措施,如通水冷却、表面保温、表面流水等,全面的考虑复杂施工工序,如不同浇筑层厚度、不同间歇天数,不同冷却水管布置形式等。该技术智能化实现了混凝土坝温控标准制定、温控措施效果分析、温度与应力结果展示全过程,采用的程序具有可靠性强,求解效率高,结果收敛性稳定,界面友好,易于操作的特点。目前该技术的应用的大中型工程总数已经达到三十余个,其中包括古贤重力坝、黄登重力坝、溪洛渡拱坝等已建或在建的200m-300m级高坝。根据应用单位反馈,运用该技术得到的温控措施仿真降低了工程的开裂风险,且为工程设计施工取得大量原创性成果,对水电工程技术发展具有重要意义,每项工程的节约温控费用达千万元以上。
基于相场断裂模型的混凝土坝损伤断裂分析技术能够模拟大坝在各种工况下的损伤状态,分析大坝的工作性态,从而对坝体的体型设计、裂缝成因分析以及极端荷载下的安全保障提出指导性建议。该技术采用弥散化的相场模型对裂纹进行表达,能够大幅度消除传统断裂模型对于网格划分的敏感性,同时无需额外的判断准则来显示地追踪裂纹路径。为了能够更加真实地反映混凝土坝复杂的开裂过程,高坝结构课题组提出了能够模拟拉-压-剪复杂破坏模式的相场模型,精确获得不同应力状态下的损伤演化历程。基于双线性多节点单元的时空自适应算法则极大地提高了断裂数值模拟的效率,实现了保证计算精度的同时使计算时间最小化。同时,课题组进一步开发了相场模型的多场耦合算法,以考虑大坝所处的复杂外界环境及其对大坝安全性能的影响。基于以上理论,团队自主研发了适用于大坝、岩土等工程领域的相场模型断裂分析软件平台,并正处于不断完善的状态下,以满足各混凝土坝在不同工况下的数值分析要求。目前,该新型技术已在万家口子、大花水等工程进了实践运用,并取得了良好效果。根据应用单位反馈,该技术在大坝体型优化、大坝裂缝成因分析及预防、大坝施工建设周期优化等方面均做出了大量贡献,对大坝的建设运行及后续同类工程的展开具有重要的指导意义,为混凝土坝的安全保证提供了理论支持。
入选的Porncams
2项《2022年度水利先进实用技术重点推广指导目录》

2022年度水利先进实用技术重点推广指导目录://www.cwsts.com/tzgg/202208/t20220811_1590878.html